
曾经常年堆放垃圾的小山,如今遍植樱花和绣球,待到春来,花开满山。而不远处的低碳花卉可持续种植基地,则通过对花卉种植废弃物的技术处理,将其转化为种植所需的资源,建立起了产业内部的循环链条,让花卉经济更加绿色、可持续。

本篇申诉对北京、上海、广州、深圳等四大一线城市2025年经济启动数据和2026年政府责任申诉进行解读,以此不雅察“十五五”开局之年,头部城市的结构性变化及畴昔标的。
■ 2025年启动总结。经济总量:北京首破5万亿元,深圳增速领跑,广州受工业转型与投资结构治疗影响增长相对较慢。需求端:上海“三驾马车”平衡发力,北广深均有短板,如北京的外贸,深圳、广州的固投偏弱。供给端:工功课优于工业,新动能规模暴露拉风。
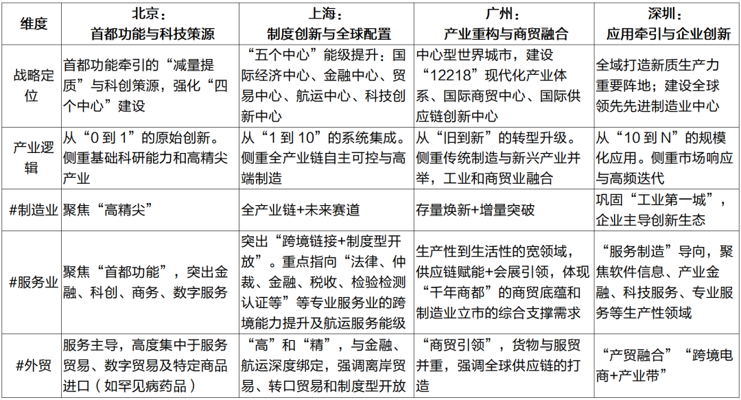
■ 2026年总体部署。面向“十五五”开局,各城市的看法设定“稳中求进、质重于量”,看法求实导向更杰出,更侧重查漏补缺、各别施策。四城将扩大内需、产业提质、转变怒放、空间治理等手脚探索先行的四大干线:1.内需主导地位全面确立。消耗方面,从短期刺激到轨制型消耗环境建设,深化海外消耗中心城市建设,制定增收磋商;从商品消耗到“事业+场景”;从腹地住户到入境消耗者;从单向促进到消耗产业双向赋能。投资方面,从规模扩展转向效益优先;投资布局向“新”向“东谈主”歪斜;民间投资推动措施走深走实。2.产业杰出科创产业和会、两业和会。科技产业深度和会,明确研发插足定量看法;当代工功课含量旯旮提高。3.转变怒放杰出一线城市的引颈性手脚。4.空间治理杰出跨区域联动与里面城市治理。同期,四城因地制宜导向更为显著,强调栽培海外化竞争智商。北京杰出都门功能与科创策源;上海杰出轨制翻新与全球设立;广州杰分娩业重构与商贸和会;深圳杰出诳骗牵引与企业翻新。
■ 情愫要点:引颈先行关键规模。一是三大海外科创中心建设扩面提速,区域翻新协同作用进一步栽培。推动京津冀、沪苏浙皖上风互补,栽培科创能级。二是四城共同发力东谈主工智能,夯实算力、数据、模子等AI底座,全面实施“东谈主工智能+”行径,其中北京的AI产业规模和明星企业数目最初上风杰出,领跑天下智能经济新形态。三是四城紧扣“内涵式”发展,鼓吹城市更新从“大拆大建”转向补短板与人人事业,同期,结合地域各别推动落实“好屋子”建设。四是好意思伊军事冲突下,北上广深手脚我国怒放宗派,有望凭借“安全踏实性”进一步栽培海外诱导力,情愫深圳APEC会议带来的积极效应。
■ 业务启示。(本部分有删减,招商银行各行部登录“招银智库”搜检)
关系申诉
《要点区域发展计谋系列筹商:2026年经济大省若何扩大内需?》 ]article_adlist-->正文
2025年启动总结
四座一线城市在“十四五”收官之年交出了不同答卷:上海、北京稳中向好,深圳以工业实力领跑但投资、消耗偏弱,广州在产业转型中积累新动能。
(一)经济总量:北京首破5万亿元,深圳增速领跑
从总量看,继上海之后,北京成为天下第二个5万亿城市。2025年北京GDP初次粉碎5万亿元大关,达5.21万亿元。上海则陆续蝉联“中国经济第一城”,2025年GDP为5.67万亿元。深圳冲刺4万亿元,以3.87万亿元的总量领跑天下3万档城市。广州为3.2万亿元,与深圳的差距进一步扩大。
从增速看,深圳领跑,广州相对较缓。除广州外,四大一线城市2025年GDP增速均杰出了天下5%的平均水平。其中,深圳增长5.5%,领跑四市;上海此前几年经济增速恒久低于天下平均,2024年经济增速与天下持平(5%),在2025年竣事赶超(5.4%);广州4.0%的增速稍缓,未完成上年设定的5%驾驭增长看法,低于北上深及天下平均水平,主要受工业转型与投资结构治疗影响。
表1:2025年北上广深及天下经济总量数据
(二)需求端:上海“三驾马车”平衡发力,北广深均有短板
从需求端来看,上海“三驾马车”平衡发力,有劲拉动经济增长;比拟之下,北京、广州、深圳存在结构性分化,如北京的外贸、深圳和广州的固投等暴露偏弱,形成一定拖累。分维度比较如下:

辛勤来源:各地统计局,招商银行筹商院投资方面,京沪暴露恰当,深圳跌幅较深。北京、上海2025年全年固定钞票投资区别增长5.5%、4.6%,显耀高于天下均值,而广州、深圳区别下落6.7%、21.7%,投资相对承压。分项来看:一是京沪工业投资拉动作用彰着,上海工业投资增长20%,北京的开拓购置投资增长66.0%,占固定钞票投资的比重为32.3%。二是深圳主要受房地产治疗拖累,全年房地产投资下落31.0%,居四大城市末位,且低于天下近14个百分点。三是广州工业、基建、房地产三大规模均为负增长,较上年更为承压。

辛勤来源:各地统计局,招商银行筹商院消耗方面,广沪消耗增速亮眼,北京延续下探态势。2025年,上海社零总数16601亿元、同比增长4.6%,总量连气儿九年居四城之首且增速靠前;广州社零总数同比增长5.5%,增速领跑四市。比拟之下,深圳和北京的消耗商场开拓偏弱。北京受燃油汽车销售下滑、有用投资不及、高基数以及总部企业筹谋模式变化等影响,社零总数同比下落2.9%。值得肃肃的是,2025年级业性消耗合座暴露活跃。2025年北京市事业性消耗在信息、交通等规模带动下同比增长5%,快于社零总数增速(-2.9%)。广州2025年发布“事业消耗23条”,在提振消耗政策发力与业态翻新双重驱动下,消耗商场稳步回升。

辛勤来源:各地统计局,招商银行筹商院外贸方面,深圳再次问鼎“外贸第一城”,北京增速大幅回落。2025年,深圳收支口总数达到45534亿元,继2024年反超上海登顶第一城后,得胜守住这一桂冠。从增速来看,上海出口保持高景气(同比增速10.8%)底气全都,沪深竞争依然浓烈。广州尽管收支口规模相较北上深有一定差距,但增速(10.4%)居外贸强市前哨,前年高交会境外采购商区别杰出28万东谈主、31万东谈主,刷新历史记录。北京受入口拖累(入口同比-14.6%),收支口总数同比下落11.5%。分结构来看,“新三样”依然是稳外贸的病笃增量。2025年上海、深圳、广州“新三样”家具出口额区别为1566亿元、1201亿元、263亿元,区别增长17.4%、22.6%、68.3%。

辛勤来源:各地统计局,招商银行筹商院(三)供给端:工功课优于工业,新动能规模暴露拉风
总体来看,四城2025年供给端呈现两个主要特色:
一个是第三产业合座暴露好于第二产业。北上广深四地2025年第三产业增速均快于其GDP增速与二产增速,除北京(+5.8%)外,也均高于其规模以上工业增多值增速。其中,生产性工功课是稳增长的病笃握手。举例,上海、北京、深圳的软件信息工功课增多值区别同比增长15.3%、11.0%、10.3%,数智事业加速演进,东谈主工智能规模持续壮大。与此同期,除北京外,其他三地的规上工业增速均低于天下均值。其中,广州工业尤为承压,2025年规上工业增多值增速仅1.2%,广州面前仍在新旧动能调度的阵痛期,传统救援行业荒谬是汽车制造业对工业增长形成拖累。

辛勤来源:各地统计局,招商银行筹商院另一个是北京、上海、深圳新动能暴露强劲,广州亦有亮点。北京规模以上工业计谋性新兴产业、高时间制造业增多值区别增长15.5%、7.5%;上海三大先导产业制造业产值增长9.6%,工业计谋性新兴产业产值增长6.5%;深圳计谋性新兴产业增多值达1.67万亿元,占GDP比重栽培至43.0%,高新时间家具出口增长10.1%,先进制造业增多值占规上工业比重达68.4%。广州虽规上工业增速仅1.2%,但细分规模亮点较多,集成电路制造业、领路器件增多值区别增长43.0%、16.1%,航空航天器及开拓制造业增多值增长19.4%,民用无东谈主机产量增长29.8%,低空经济赛谈加速聚力。
2026年责任部署
(一)总体部署:聚焦四大干线
广盛网配资面向“十五五”开局,各城市的看法设定“稳中求进、质重于量”,主要表当今两个方面:一是看法求实导向更杰出。2026年,北上广深集体定调GDP要增长5%驾驭,深圳和广州提议“在本色责任中争取更好扫尾”,这一看法高于天下看法增速(4.5%—5%),体现头部城市担当。不外,总量上,深圳虽上年完成GDP看法(5.5%驾驭),但本年下调0.5个百分点。结构磋商上,四城无数淡化量化看法,如下调一般人人财政预算收入等,着眼于优化结构,体现“积极求实的看法导向”。二是更侧重查漏补缺,各别施策。举例,广州加从头旧动能调度赓续和民营科技企业培育关系部署【注目1】。四地中它是独逐一个将“促进民营经济发展壮大”单列成段的城市。深圳在固投和社零看法上精确发力,濒临固投下滑和社零乏力,看法“固定钞票投资止跌回稳、力求增长5%”,6%的社零增速看法也远高于2025年本色完成值(3.2%)。北京留意提振消耗,虽未设社零看法,但“事业消耗增长5%”等看法标明鼓吹消耗结构优化。上海紧扣“五个中心”建设部署,手脚新增条件单列。
合座来看,四大一线城市将扩大内需、产业提质、转变怒放、空间治理等手脚探索先行的四大干线。其一,需求方面,内需主导地位全面确立。需求排序无数提前,更为强调内需主导智商,从短期刺激到轨制型消耗环境建设,四城深化海外消耗中心城市建设,制定城乡住户增收磋商;从商品消耗到“事业+场景”消耗;从腹地住户到入境消耗者;从单向促进到消耗产业双向赋能。投资方面,从规模扩展转向效益优先;投资布局向“新”(新基建、产业投资、科技投资)与“东谈主”歪斜;民间投资推动措施走深走实。其二,产业方面,杰出科创产业和会、两业和会。科技产业深度和会,明确研发插足定量看法,诳骗场景成为新政策器具,企业主体地位持续强化;当代工功课尤其是生产性工功课含量旯旮提高。其三,转变怒放杰出一线城市的引颈性手脚。外贸方面,杰出优结构,广州篇幅更重,四大城市各有侧重。其四,空间治理杰出跨区域联动与里面城市治理。
同期,四城因地制宜导向更为显著,强调栽培海外化竞争智商。北京杰出都门功能与科创策源,走“减量提质布景下的高精尖引颈”阶梯,事业于中央政务功能和国度计谋科技力量。上海紧扣“五个中心”建设,强调全链条布局与轨制怒放协同,通过自贸进修区、进博会等平台勾通全球资源。广州既要搪塞传统产业转型压力,又要阐明“千年商都”的商贸上风,走“存量焕新+增量粉碎”“产业重构+商贸和会”的旅途。深圳以“打造全域新质生产力”为看法,制造业平稳“工业第一城”地位,工功课聚焦生产性规模,通过企业主导【注目2】的翻重生态,打造具有全球影响力的经济中心城市。

辛勤来源:四城2026年政府责任申诉、四城2025年国民经济和社会发展磋商扩充情况与2026年磋商草案的申诉注:2026年看法若高于2025年完成值,标红色;若低于2025年完成值,标绿色。

辛勤来源:公开辛勤,招商银行筹商院
辛勤来源:公开辛勤,招商银行筹商院(二)情愫要点:引颈先行关键规模
结合本年总体部署,四大一线城市将在关键规模进一步阐明引颈先行作用,广州期货配资建议要点情愫以下四个标的。
1.三大海外科创中心建设扩面提速,区域翻新协同作用进一步栽培
三大海外科创中心是我国迈向科技强国的计谋支点。“十四五”筹商纲目提议,救援北京、上海、粤港澳大湾区形成海外科技翻新中心。频年来,三大中心建设奏效显耀。字据《2025年全球翻新指数》,深圳—香港—广州翻新集群初次跃居全球百强翻新集群榜首,北京、上海—苏州集群区别位居全球第4和第6位。
本年的一个关键变化在于科创中心扩围,从“单点粉碎”到“协同作战”。中央经济责任会议对“北京”“上海”两大中心的刻画改为“北京(京津冀)”“上海(长三角)”,标识着科创中心的阐明扩围。其目的在于进一步阐明北京、上海的龙头引颈作用,通过空间拓展、资源整合、政策协同,推动京津冀、沪苏浙皖上风互补,霸占全球科技竞争先机和畴昔发展高地。从各地投资强度来看,北京、上海、深圳的R&D插足强度大幅最初于区域均值,其中深圳2024年研发支拨占GDP比重达6.67%,初次杰出北京。畴昔,阐明中枢城市的翻新引擎作用对合座能级栽培真义首要。

辛勤来源:统计局,招商银行筹商院注:R&D数据更新频繁滞后于经济总量数据,面前最新数据为2024年
在国度科创计谋布局的升级下,四城积极反应,鼓吹区域翻新协同。北京、上海、深圳、广州本年的政府责任申诉均将海外科技翻新中心建设摆在中枢位置。在发力方朝上,强调主阵脚作用,以“能级栽培”为干线。其中,北京提议阐明好“一核”发射带动作用,加强与天津、河北的协同翻新和产业配合,持续栽培“科技遵守区域内调动遵守和比重”;上海明确将高质地落实上海(长三角)海外科技翻新中心建设决策,统筹在沪国度计谋科技力量建设,恣意鼓吹长三角科技翻新共同体建设。
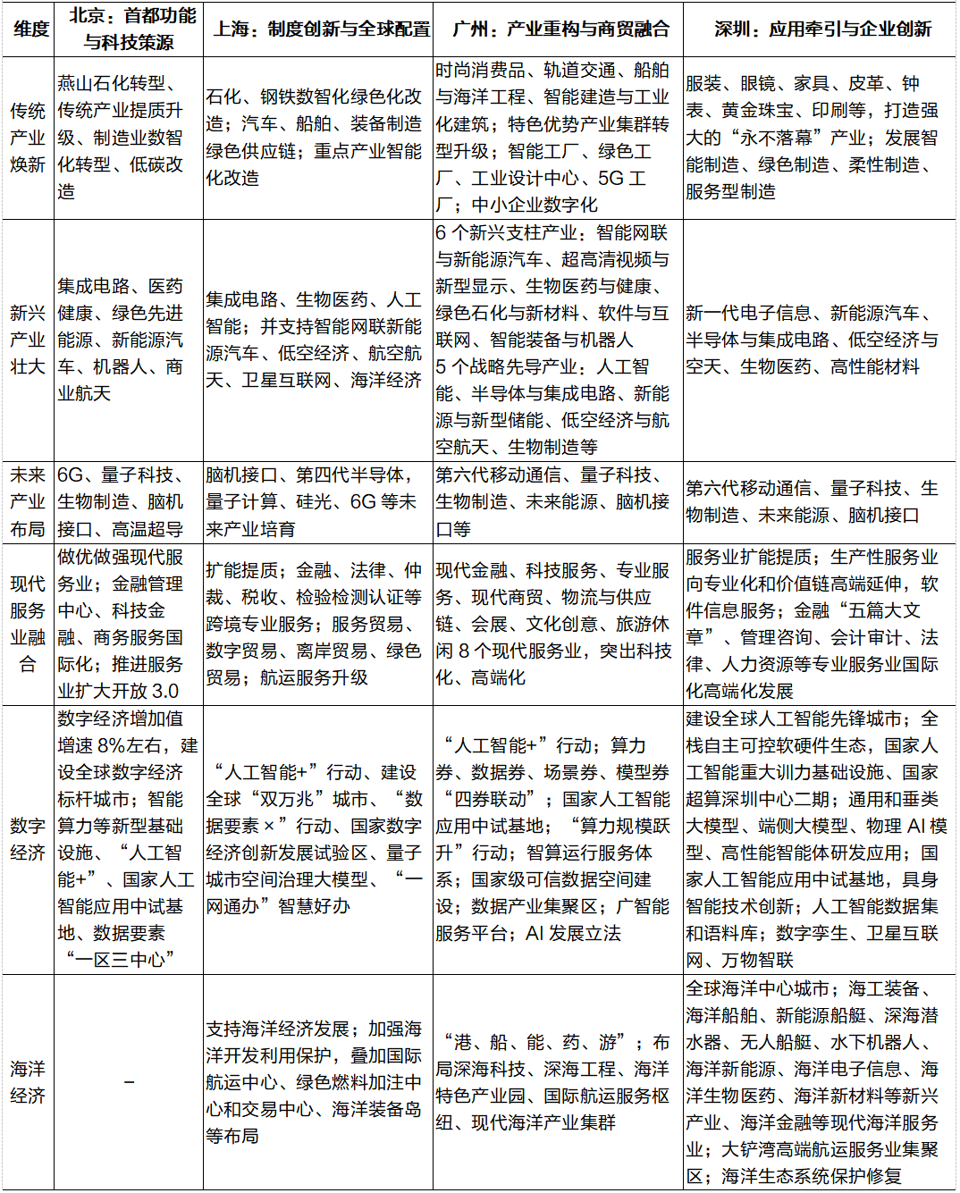
在责任任务上,四大城市均围绕科技翻新平台布局、关键中枢时间攻坚、科技遵守高效调动、科技研发与科技东谈主才轨制转变等规模,制定了一系列落地举措。具体来看,四地结合本人科创底色,要点布局有所各别。其中,北京存身基础研发上风,以国度执行室、首要科技基础表率为握手,深化“三城一区”联动发展,主攻脑机接口、高温超导等关键时间;上海将阐明国度执行室的“总平台、总链长”作用,以“揭榜挂帅”“跑马制”等模式,攻坚智算光网、类脑智能等前沿、颠覆性时间,同期推动张江科学城、“大零号湾”等翻新平台功能升级;深圳更为强调“产业科技翻新中心”建设,杰出企业主体作用,聚焦集成电路、工业母机、高端仪器、基础软件等硬科技产业时间研发;广州将构建“3+3+N”【注目3】科技翻新平台体系,作念雄壮湾区海外科创中心病笃承载地。
2.四城共同发力东谈主工智能,北京领跑智能经济新形态
在天下打造智能经济新形态的趋势下,四大一线城市全力布局东谈主工智能。从近况来看,北京上风显耀,对准打造“全球东谈主工智能第一城”,也曾形周全栈生态式布局,在算力、AI芯片、大模子等多规模领有一批明星企业,2025年全市东谈主工智能中枢产业规模约4500亿元,约占天下半数。上海东谈主工智能产业规模、影响力持续进阶,2025年规上东谈主工智能企业产业规模粉碎6300亿元,同比增长四成。深圳凭借硬件末端上风和华为、腾讯等头部科技企业,在诳骗端加速发力,推动AI产业崛起,霸占东谈主工智能产业科技制高点。广州AI产业实力相较北上深有一定差距,但在智能驾驶、交通等诳骗规模亮点杰出。

辛勤来源:各地政府责任申诉,公开辛勤,招商银行筹商院注:1、产值规模字据当地政府的公开资讯整理,口径有各别;2、代表性企业主要字据《2025胡润中国东谈主工智能企业50强》名单梳理,另有个别补充。
从2026年政府责任申诉来看,以下要点标的值得情愫:
一是算力、数据、模子三大AI底层基础表率建设持续强化。限度2025年底,北上广深大模子备案数目稳居天下前五,其中,北京以222个遥遥最初。2026年,四地将陆续发力智能算力表率(如深圳“鹏城云脑”III、广州“算力规模跃升”行径)、数据因素(广州的“国度级真确数据空间”)、通用/垂类大模子(如上海的“模速空间”和“模力社区”大模子汇聚区),夯实AI发展底座。此外,上海还提议将推动赞成国度东谈主工智能产业投资基金。

辛勤来源:深圳市东谈主工智能产业协会筹商部、中国网信办,招商银行筹商院
辛勤来源:公开辛勤,招商银行筹商院二是四城全面实施“东谈主工智能+”行径,推动AI深度赋能百行万企。AI产业正在从“大模子武备竞赛”迈向“垂直场景落地”。在此布景下,四城均将“东谈主工智能+”手脚中枢握手,推动AI在制造、医疗、教师、城市治理等规模规模化落地,打造要点诳骗场景,培育智能原生新业态。其中,上海提议将加速要点产业智能化改进,新增50家以上先进智能工场;深圳将长远实施东谈主工智能末端产业发展行径磋商,加速具身智能时间翻新、产业培育和规模化诳骗落地;广州将开展东谈主工智能赋能千行百业专项行径,建立算力券、数据券、场景券、模子券“四券联动”机制。
三是引颈天下东谈主工智能中试基地建设,推动产业链协同翻新。2025年,国务院提议布局建设一批国度东谈主工智能诳骗中试基地,推动要点行业遵守调动。四大城市雅致结合国度总体部署,存身本人诳骗场景资源和翻新主体上风,已率先启动中试基地建设。面前,北京已落地医疗、制造规模中试基地,广州获批2个(医疗、能源规模),上海将建设制造规模中试基地,深圳则与东莞共建天下独一消耗末端规模的东谈主工智能中试基地。
3.紧扣“内涵式”发展,鼓吹城市更新模式转变与“好屋子”建设
城市更新不仅是扩大投资、改善民生的病笃握手,亦然“投资于物”和“投资于东谈主”的病笃结合点。在“内涵式发展”的布景下,四大一线城市加速转变超大城市发展方式,高质地鼓吹城市更新。四市均明确提议城市更新关系量化看法,如深圳将“强力开展百个城市更新情势攻坚行径”,广州将“辘集力量攻坚城中村改进四约莫点片区”,上海提议“完成20万平时米旧住房成套改进”。总体上,四大一线城市的城市更新责任均呈现出从“大规模增量”向“存量提质”转变的明确信号。同期,各地在死守“内涵式发展”共同逻辑的基本上,走出各别化的更新旅途。具体来看:
起首,从“大拆大建”转向补短板与人人事业。从要点举措来看,四城均已放手往时拆旧借新、房地产化的马虎模式,转向对城市空间的深耕易耨。主要体当今:一瑕瑜必要废除情势转向选拔微改进方式。加装电梯成为主要举措之一,北上广深2025年区别加装电梯869台、3295台、1.7万台和1925台。二是加速基础表率升级与人人事业补短板。其中,上海、北京均提到老旧管线的更新改进,广州明确要完善城市信息模子平台,栽培房屋的灵敏化管制水平。三是疼爱更新模式的可持续。举例,深圳强调要完善多主体参与、多旅途实施的可持续城市有机更新模式,广州暗示将“有劲指导社会本钱参与”。
其次,“好屋子”打形成为年度建设要点。2026年天下政府责任申诉初次纳入“安全、镇定、绿色、灵敏的‘好屋子’建设”的表述。限度2025年底,四地均已出台方位“好屋子”政策,结合地域各别,细化高品性住宅的时间表率。本年,四大一线城市将从房屋品性和物业配套两方面入部下手,进一步鼓吹“好屋子”建设。其中,北京已有5项举措入选住建部第一批“好屋子”建设训戒作念法,2026年进一步补皆新开发居住区配套表率短板;广州将开展“四好”(好屋子、好小区、好社区、好城区)建设试点,推动9个纳入省试点的畴昔社区(齐备社区)建设;深圳将实施房屋品性栽培工程和物业事业质地栽培行径,全链条栽培住房表率、想象、材料、建造、运维水平。

辛勤来源:各地政府责任申诉,招商银行筹商院再次,在大标的一致的基础上,四地城市更新各有侧重。其中,北京以“激活存量”为中枢,2026年北京供地磋商中,初次单列城市更新磋商磋商,逐渐推动存量更新规模不低于新增供应规模;上海侧重于产业焕新,加强产业用地详细绩效评估,周转管制低效产业用地20平时公里,并分类指导低效商办楼宇和营业表率更新;广州以“城中村改进”为要点,辘集力量推动52个新模式城中村改进情势,全年城中村改进磋商投资(1200亿元)约占全市城市更新总投资的60%;深圳紧扣“内涵式”发展干线,多举措栽培城市“建设品性”“发展韧性”“治理增效”。
4.新场所下海外诱导力栽培,APEC点亮深圳新形象
近期好意思伊军事冲突爆发,全球经济与地缘政事的不确信性骤增,安全踏实的中国商场成为全球投资者的病笃弃取。北上广深手脚我国对外怒放的宗派窗口与前沿阵脚,追随轨制型怒放逐渐深化,海外诱导力有望增强。从政府责任申诉来看,2026年,北上广深将以高能级平台为载体,以高级次海外会议会展为窗口,以工功课怒放为粉碎口,进一步栽培对外怒放水平。从具体举措来看,四城均呈现“走出去+引进来”并举、“货色贸易+事业贸易”协同发力的特色。要点情愫以下方面:
一是国度级计谋怒放平台建设。四地已逐渐形成“自贸区+国度级对外怒放试点/示范区+国度级开发区+综保区”多平台联动的怒放载体体系。2026年将进一步从轨制翻新、要领对接、开发建设、功能完善等多方面,栽培平台能级。其中,北京将探索赞成自贸进修区联动发展区、出台工功课扩翻怒放详细示范区3.0决策;广州正在依托南沙首要计谋平台,作念实作念强中国企业“走出去”详细事业基地;上海初次以专属段落区别对虹桥海外怒放要害和东方要害海外商务合作区主要举措进行部署,在虹桥打造事业企业“走出去”先行区、鼓吹企业出海总部汇聚区建设,在东方要害积极探索以境外货色和东谈主员跨境流动为中枢的便利化轨制体系。
二是高级次海外会议与展会行动。面前,北上广深均已形成各具特色的海酬酢流柬帖,如北京服贸会、上海进博会、广州广交会、深圳高交会等。2026年最受小心的即是APEC第三十三次指导东谈主非阐明会议将于11月18日至19日在深圳举办。从2001的上海到2014年的北京,这是中国第三次经办APEC会议。APEC落地深圳,意味着深圳从“产业型城市”向置身海外酬酢主场的“详细型城市”迈进。深圳将以此为机会,鼓吹“以会兴城”,打造高水平对外怒放新标杆。此外,广州迎来广交会举办70周年行动,将以广交会为中枢IP,打造“广货优品 广贸全球”外贸城市品牌。
三是事业贸易、数字贸易等具有高附加值的新规模。我国已成为全球事业贸易增长的病笃力量,2025年天下事业贸易增速达7.4%,比货色贸易杰出3.6个百分点。本年,“中国事业”品牌初次写入天下政府责任申诉,依托“中国制造”出海,扩大工功课协同出口。四大城市也纷繁提议恣意发展事业贸易,翻新发展数字贸易。其中,上海明确暗示将建设国度事业贸易翻新发展示范区,深圳强调要发展生物医药研发外包、数字制造外包、文化创不测包等高端事业外包,打造全球录用智商。此外,四大一线城市亦然入境游最为火热的城市,2026年入境搭客数有望翻新高,为事业贸易出口带来“新能源”。

辛勤来源:公开辛勤,招商银行筹商院
业务启示
紧跟四大一线城市“需求向内、产业向新、转变向深、治理向细”等计谋节律,将区域政策红利调动为具体的业务增长点。
(本文有删减,招商银行各行部登录“招银智库”搜检)
附录

辛勤来源:各地政府责任申诉,招商银行筹商院
辛勤来源:各地政府责任申诉,招商银行筹商院注目
1、广州2025年民营经济增多值杰出1.3万亿元、占地区生产总值比重栽培到43%;但科技含量相对偏低,国度级专精特新“小巨东谈主”企业、制造业单项冠军企业等数目显耀低于其他三城。
2、“十四五”时辰,深圳企业研发插足占全社会研发插足比重保持在93%以上,总量稳居天下城市首位。
3、“3+3+N”即以广州执行室、华南国度植物园、“东谈主体卵白质组导航”海外大科学磋商三大标识性翻新平台为计谋引颈,以冷泉生态系统筹商安装、东谈主类细胞谱系大科学筹商表率、“梦念念”号大洋钻探船三个首要科技基础表率为中枢撑持,以粤港澳大湾区国度时间翻新中心、天下高校区域时间调动调动中心(粤港澳大湾区)广州分中心为要害的N家科产和会翻新平台为基础收集。
-END- ]article_adlist-->关系申诉 ]article_adlist-->《要点区域发展计谋系列筹商:2026年经济大省若何扩大内需?》 ]article_adlist-->本期作家 ]article_adlist-->戴筱頔区域筹商员daixiaodi@cmbchina.com
储楚区域筹商员
chuc@cmbchina.com
实习生杨含雨对本文亦有孝敬


转载声明:
1、本申诉为招商银行筹商院已发布申诉的公开版块,申诉内容均为原创。
2、如需转载,请提前征得本公众号授权。转载时需要保留全文通盘内容,请勿对本申诉进行任何有悖高兴的援用、删省和修改。
3、转载时请注明出处为“招商银行筹商院(ID:zsyhyjy)”,并在“原文勾通”中保留原始公众号著述勾通。
4、授权方式:请参照文末方式纠合招商银行筹商院。
肃肃:未经招商银行预先授权,任何东谈主不得以任何目的复制、发送或销售本申诉。
招商银行版权通盘,保留一切权益。
连累裁剪|余然

海量资讯、精确解读,尽在新浪财经APP
恒盛智投信泰资本盈富优配凯狮优配广源优配
恒正网配资提示:文章来自网络,不代表本站观点。