

今天,申城以多云天气为主,阳光不时露脸。早晨全市气温起步在2℃~8℃之间,白天在偏东风的吹拂下,最高气温回升到16℃附近。然而,天气舞台即将上演冷暖“大逆转”。气象部门特别提醒,接下来的一周,本市气温起伏剧烈,恍如两季。
来源:燕梳师院
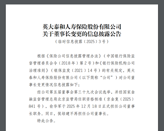
近日,英大泰和人寿保险股份有限公司(简称“英大人寿”)发布人事变动公告,49岁的俞华军正式出任公司董事长。
此次任职已获国家金融监管总局北京监管局核准,俞华军将接替侯培建主持公司全面工作,成为这家“电力系”险企首位具备保险精算专业背景的掌舵人。
公开资料显示,俞华军出生于1976年,毕业于美国阿肯色大学,获工商管理硕士学位,拥有北美精算师、特许金融分析师、中国非寿险精算师等多项专业资质,兼具金融监管、保险精算、信托资管等多维度从业经验。
其职业履历深度绑定英大集团金融板块,早年曾任职于原中国保监会财务会计部,担任主任科员,积累了扎实的监管工作经验;后历任长江养老保险股份有限公司财务部副总经理,逐步深耕金融领域核心岗位。
2011年加入英大体系后,俞华军在英大泰和财产保险股份有限公司历任总精算师、首席风险官兼发展策划部总经理、精算部总经理,后续升任副总经理、总会计师、党委委员,全程参与财险业务的精算定价、风险管理与战略规划。
2020年,他调任英大国际信托有限责任公司,先后担任董事、总经理、党委副书记,2022年起出任该公司董事长、党委书记,恒正网配资同时兼任国网英大董事,在信托资管领域积累了丰富的综合金融运营经验。
2025年6月,俞华军已率先接任英大人寿党委书记,为此次出任董事长奠定了坚实基础。
作为国家电网有限公司旗下核心金融板块成员,英大人寿于2007年6月26日在北京注册成立,注册资本金40亿元,2009年6月成功引进境外战略投资者美国万通人寿保险公司,形成中外合资经营格局。
依托股东资源优势,公司已构建起覆盖全国的服务网络,截至2025年6月,已设立省级分公司21家、地市级中心支公司103家、县级营销服务部/支公司237家,业务范围辐射广泛。
从经营业绩来看,英大人寿2025年前三季度表现稳健,实现保险业务收入146.96亿元,净利润10.47亿元,成功实现扭亏为盈,总资产达1169.84亿元,净资产25.17亿元。偿付能力方面,公司核心偿付能力充足率为138.88%,综合偿付能力充足率为179.50%,均满足监管要求,为业务转型发展提供了坚实保障。
业内分析认为,俞华军兼具精算专业功底、跨金融领域管理经验及英大体系深耕背景,其上任契合英大人寿深化“保险+产业链”“保险+健康管理”战略、打造能源特色寿险公司的发展需求,有望为公司带来精细化风险管理能力与综合金融协同思维,助力企业在依托股东资源的基础上,进一步突破市场化转型瓶颈。
海量资讯、精准解读,尽在新浪财经APP
责任编辑:曹睿潼
恒正网配资提示:文章来自网络,不代表本站观点。